2021年中国互联网家政行业现状及趋势分析!三胎政策带动市场发展……
2021-08-30

家政服务业是指以家庭为服务对象,由专业人员进入家庭成员住所提供或以固定场所集中对孕产妇、婴幼儿、老人、病人、残疾人等提供照护以及保洁、烹饪等有偿服务,满足家庭生活照料需求的服务行业。
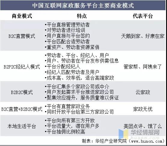
而互联网家政是指在互联网平台进行家政服务的交易,其商业模式主要有B2C直营模式、B2P2C经纪人模式、B2B2C模式、B2C直营+B2B2C模式、本地生活平台等。
互联网家政行业发展现状
老龄化趋势的日益严重、三胎政策的放开以及就业观念的转变推动了家政服务行业的发展,在就业形势逐年严峻的情况下,越来越多劳动人口投身于家政服务行业,家政服务行业规模呈进一步扩大趋势。2020年中国家政服务行业市场规模高达8782亿元,同比2019年增长25.91%。

《中共中央关于制定国民经济和社会发展第十四个五年规划和2035年远景目标的建议》指出,要加快发展健康、养老、育幼、文化、旅游、体育、家政、物业等服务业。国家政策的推进及伴随着家政需求的不断增加,互联网家政行业受到了资本的青睐,2013年资本初入互联网家政行业,到2015年达到顶峰,共融资20.5亿元,随后融资金额保持在稳定水平,2020年全年我国互联网家政行业融资金额为5.2亿元,2021年上半年达4.7亿元。

由于近期出台的“三胎政策”,预计育幼需求会继续提升,从而进一步吸引资本进入市场,家庭护理平台好孕妈妈融资数千万美元为2021年1-7月融资最多的国内互联网家政服务平台。
互联网家政行业竞争格局
凭借家政服务多品类覆盖,2021年6月天鹅到家及e城e家月活用户排名TOP2,月活用户规模分别为357.2万人、324.2万人。随后是好慷在线和闪电修,2021年6月分别拥有182.0万和157.0万活跃用户。

相比家政服务雇主用户,家政服务的劳动者线上化比例较低,2021年6月我国家政家园、阿姨一点通的月活用户规模分别仅29.4万人、28.2万人。其他互联网家政服务劳动者平台月活用户规模更小,都少于15万人。
互联网家政行业用户分析
家政行业正在从“小散乱”走向品牌化、专业化及数字化,家政消费预订线上化持续增强,数字化正在重新定义家政行业竞争要素。2018-2020年中国家政服务行业用户线上渗透率逐年上升,2020年线上渗透率增至71.4%。

2018年6月-2021年6月我国互联网家政平台月活用户规模整体呈现上升的状态,2021年6月互联网家政服务平台活跃用户近三千万,线上需求已成为家政行业重要的需求来源。

目前我国家政服务在一二线城市的渗透率较高,近六成互联网家政平台用户生活在一线及新一线城市,而三线及以下城市的用户占比仅11.8%。

互联网家政行业发展趋势
对于互联网家政服务来说,通过数字化手段减少交易障碍,提高运营效率,加大专业人才的培养,持续提升用户体验才能不断提升竞争力及盈利能力。此外,培养人才及留住人才也至关重要,通过法制化及制度化手段保障劳动者的合法权益,有效遏制恶意欠薪等侵害劳动者合法权益的行为,共同推进家政服务行业法制化、专业化、数字化及可持续发展。

资料来源:公开资料整理